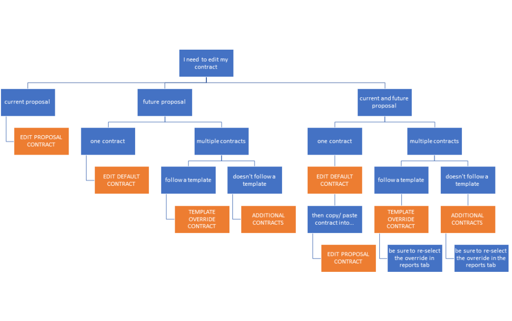
How do I edit my contract?
Edit Default Contract
From the Dashboard, visit Settings > Module Settings > Proposals (tab) > Default Contract (tab).
Type away in this field to edit the contract text.
What if I want to edit a contract for a current proposal? Well…
Edit Proposal Contract
If you want to edit a contract for a proposal you have already created, and want it “special” to that proposal, then start from the Dashboard, and go to Proposals > find the proposal on the list you want to edit the contract for > Reports (tab) > View Contract.
Click in the contract box and type away (or copy/ paste) to edit the contract.
.
.
.
.
.
.
.
Template Override Contract
If you want the contract language to follow a custom proposal template, then you will want to add a contract override to each template.
To set up, first go to Settings > Custom Templates > select your template on the right hand side > Overrides (tab) > Contract Text (tab).
Click in the box to type in your contract.
To Select a Template Override Contract for your Proposal:
Open Proposals > click the proposal you are working in to view Proposal Details > Reports (tab) > Select Override Template from drop-down menu > click Proceed
Additional Contracts
To create multiple contract options that you do not want tied to a template, go to Settings > Module Settings > Proposals (tab) > Contracts (tab) > New Contract. There you can name the contract and then type in the language into the body.
To Select an Additional Contract Option For Your Proposal:
Open Proposals > click the proposal you are working in to view Proposal Details > Reports (tab) > Select Override Contract Language from drop-down menu.







